• 政治頻道
  • 社會頻道
  • 生活頻道
  • 健康頻道
  • 旅遊頻道
  • 地方頻道
  • 市場快訊
  • 房產頻道
  • 財經頻道
  • 台北
  • 新北
  • 桃園
  • 新竹
  • 苗栗
  • 台中
  • 彰化
  • 南投
  • 雲林
  • 嘉義
  • 台南
  • 高雄
  • 屏東
  • 基隆
  • 宜蘭
  • 花蓮
  • 台東
  • 離島
  • 政治頻道
  • 社會頻道
  • 生活頻道
  • 健康頻道
  • 旅遊頻道
  • 地方頻道
  • 市場快訊
  • 房產頻道
  • 財經頻道
  • 台北
  • 新北
  • 桃園
  • 新竹
  • 苗栗
  • 台中
  • 彰化
  • 南投
  • 雲林
  • 嘉義
  • 台南
  • 高雄
  • 屏東
  • 基隆
  • 宜蘭
  • 花蓮
  • 台東
  • 離島
新聞快訊 /
  • 網傳「65歲隱藏補助」錯誤說法 雲縣府發布聲明澄清 (19:05)
  • 雲林115年元旦升旗 移師北港迎曙光祈福 (18:54)
  • 雲林入冬首例禽流感案例 張麗善籲「禽」落實生物安全 (19:22)
  • 守護雲林最強後盾 刑警團隊勇奪全國獎項肯定 (21:10)
  • 雲林縣再傳捷報 3服務方案獲「社會創新共融類」獎項 (21:03)
  • 傾聽世代的聲音 雲林縣第六屆兒少代表成果發表會登場 (17:27)
  • 跨年最大驚喜在雲林 獨家韓團演出吸引全台粉絲衝現場 (20:08)
  • 詐團日益猖獗 雲林檢警全面啟動打詐專案 (20:04)
  • 麥寮LNG接收站動土前 雲縣召開安全管理專案會議 (18:34)
  • 雲林虎尾糖都嘉年華 展現五分車與百年糖業魅力 (21:12)

網傳「65歲隱藏補助」錯誤說法 雲縣府發布聲明澄清

記者陳致愷/雲林報導 2025-12-17 19:05

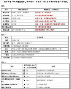
針對近期網路與社群媒體間廣泛流傳之影片及貼文,內容宣稱政府為65歲以上長者提供每月最高8千多元之「隱藏補助」,且可與多項年金如勞保年金、農保年金及國民年金同時領取等說法,雲林縣政府今(17日)發布澄清聲明,以免引發民眾...

雲林
雲林地檢署/取自google地圖

雲檢查獲實體幣店涉嫌勾結詐團 被害金額達30億元

記者陳致愷/雲林報導
2025-01-13 18:37
記者陳致愷/雲林報導
2025-01-13 18:37

台中市54歲周姓男子與兩個兒子原經營薑母鴨店,因長子曾擔任與詐騙集團合作的個人幣商,認為場外交易有利可圖,3人轉而經營虛擬貨幣實體店,雲林地檢署因偵辦假投資車手詐欺案,鎖定周男父子3人涉嫌勾...

114年斗六茂谷柑節暨年貨市集活動今天在斗六膨鼠森林公園熱鬧登場/翻攝照片

斗六茂谷柑節暨年貨市集登場 張麗善歡迎踴躍選購

記者陳致愷/雲林報導
2025-01-11 17:33
記者陳致愷/雲林報導
2025-01-11 17:33

114年斗六茂谷柑節暨年貨市集活動今(11)日在斗六膨鼠森林公園熱鬧登場,除展售斗六各產銷班果農辛勤栽種的茂谷柑及年貨伴手禮外,還規劃趣味闖關、樂團表演、手作體驗等精彩活動,吸引不少民眾參與...

「2025雲林縣數位嘉年華」今天在土庫國小登場/翻攝照片

雲林縣2025數位嘉年華 張麗善期許教育創新點亮未來

記者陳致愷/雲林報導
2025-01-10 19:21
記者陳致愷/雲林報導
2025-01-10 19:21

「2025雲林縣數位嘉年華」今(1/10)日上午在土庫國小登場,本次活動結合數位學習成果展示與未來創新科技互動體驗,吸引雲林縣山、海線超過1800名師生參與,展現雲林縣在數位學習與智慧教育推...

雲林縣政府今年度針對改善熱水器的居家提供補助,一般戶可申請補助3000元,低收入戶最高可補助1萬2千元/林詩涵翻攝

防範一氧化碳中毒 雲縣汰換熱水器補助最高1.2萬

記者林詩涵/雲林報導
2025-01-09 19:42
記者林詩涵/雲林報導
2025-01-09 19:42

今年冬季氣溫起伏不定,本週更迎來入冬以來的最低溫。雲林縣消防局特別提醒民眾,冬季常因門窗緊閉、通風不良,而增加一氧化碳中毒的風險,呼籲民眾提高警覺,正確使用燃氣設備,並善用政府補助,主動汰換...

雲林「年貨大街in斗南」將於1/18、19日在斗南田徑場開賣/翻攝照片

雲林「年貨大街in斗南」1/18登場 張麗善邀大家來買年貨抽大獎

記者陳致愷/雲林報導
2025-01-08 22:09
記者陳致愷/雲林報導
2025-01-08 22:09

雲林「年貨大街in斗南」將於1/18、19日於斗南田徑場開賣。縣長張麗善今(8)日主持記者會,邀請民眾來逛年貨大街,買年貨、擲筊拿獎金,消費抽大獎,拿開運紅包,歡喜迎春節。張麗善表示,斗南年...

雲林檢警6日前往北港農會等15處搜索/雲林地檢署提供

北港農會職員涉挪用公款近1.2億 5人收押禁見

記者陳致愷/雲林報導
2025-01-08 22:08
記者陳致愷/雲林報導
2025-01-08 22:08

雲林縣北港鎮農會翁姓女會計,從 104年12月至113年2月間與另7名職員合作,涉嫌透過人頭帳戶挪用農會資金共近1億2千萬,雲林檢警6日前往北港農會等15處搜索,查扣相關證物並通知被告及證人...

雲縣府籌措2千萬元進行二崙洲子庄內排水系統、西螺埤頭路面擋土設施及新頂埤大排路面改善三處改善工程,今(7)日縣長張麗善進行勘查與工程說明,聽取鄉親意見/林詩涵翻攝

斥資近2000萬元改善二崙西螺交通、排水 張麗善:提升生活環境品質

記者林詩涵/雲林報導
2025-01-07 20:47
記者林詩涵/雲林報導
2025-01-07 20:47

雲林縣政府籌措2千萬元進行二崙洲子庄內排水系統、西螺埤頭路面擋土設施及新頂埤大排路面改善三處改善工程,今(7)日下午縣長張麗善偕同交工局副局長廖政彥、水利處長許宏博等進行勘查與工程說明,聽取...

雲林縣政府今(7)日舉行「在雲林過好年,幸福年菜好過年」,114年生活扶助寒冬送愛年菜整合平台暨實物銀行春節送暖記者會/雲林縣政府提供

實物銀行春節送暖 張麗善:匯聚愛心溫暖社會各角落

記者林詩涵/雲林報導
2025-01-07 20:46
記者林詩涵/雲林報導
2025-01-07 20:46

雲林縣政府今(7)日舉行「在雲林過好年,幸福年菜好過年」,114年生活扶助寒冬送愛年菜整合平台暨實物銀行春節送暖記者會。縣長張麗善感謝雲萱基金會匯聚各界愛心,連續6年為弱勢團體送暖,歡喜圍爐...

雲林縣新建置5處科技執法設備,將於114年2月15日正式執法/警方提供

雲林縣新增5處科技執法 2/15正式上路

記者陳致愷/雲林報導
2025-01-06 20:47
記者陳致愷/雲林報導
2025-01-06 20:47

為避免闖紅燈及超速造成重大交通事故,雲林縣府特編列追加預算案,在北港、麥寮、斗六、西螺、斗南,新建置5處科技執法設備。縣警局指出,將於114年2月15日正式執法,提醒駕駛人遵守交通規則以免受...

雲林縣褒忠鄉鄧麗君出生地文化園區/圖取自google地圖

2025年鄧麗君月 系列活動雲林登場

記者陳致愷/雲林報導
2025-01-05 18:20
記者陳致愷/雲林報導
2025-01-05 18:20

1月29日為國際巨星鄧麗君小姐生日,雲林縣政府自2018年將其訂為鄧麗君日後,每年都於鄧麗君小姐生日前後舉行紀念活動,今(2025)年更規劃成鄧麗君月,1月份在雲林縣境內,感受不同的鄧麗君。...

雲林縣長張麗善今(3)日偕同縣府教育處長邱孝文、新聞處長陳其育,與縣議員陳永修等前往斗六國小關心校園鮮奶配送供應/林詩涵翻攝

鮮乳政策中央急喊停 張麗善宣布雲林鮮奶不中斷

記者林詩涵/雲林報導
2025-01-03 22:11
記者林詩涵/雲林報導
2025-01-03 22:11

雲林縣重視孩童教育外,更重視孩子營養跟健康,除提高學童營養午餐費到全國平均,多年來更自籌經費提供國小學童一周一瓶鮮乳補充鈣質攝取,均衡孩童營養,促進孩子健康成長。縣長張麗善3日偕同縣府教育處...

雲林縣長張麗善為蛇年主燈「金蛇迎新春」啟燈,與超過2萬名民眾一齊倒數揮別2024年/翻攝照片

為斗六蛇年燈會啟燈 張麗善與逾2萬鄉親跨年

記者陳致愷/雲林報導
2025-01-01 17:20
記者陳致愷/雲林報導
2025-01-01 17:20

斗六燈會蛇年主燈「金蛇迎新春」正式啟燈/翻攝照片2024-2025斗六跨年啟燈晚會12/31日熱鬧登場,縣長張麗善率縣府團隊出席,與斗六市長林聖爵、縣議員陳永修、賴淑娞、斗六市民代表會主席胡...

雲林縣政府/圖取自google地圖

114年度低收戶及中低收戶身分 雲縣完成總清查作業

記者林詩涵/雲林報導
2024-12-31 19:22
記者林詩涵/雲林報導
2024-12-31 19:22

雲林縣政府表示,在縣長張麗善指示下,114年度低收入戶及中低收入戶總清查作業,已全數於今(31)日完成複審,俾讓家戶114年度福利身分延續不中斷。 社會處長林文志表示,今(...

臺西警分局攜手雲林縣聖愛幼兒園舉辦「聖誕踩街報佳音」活動,員警手持標語進行交通安全、婦幼安全及識詐宣導/警方提供

幼兒園訪臺西警分局報佳音 波麗士宣導道安、婦安與識詐

記者林詩涵/雲林報導
2024-12-31 19:10
記者林詩涵/雲林報導
2024-12-31 19:10

雲林縣警察局臺西分局日前攜手雲林縣聖愛幼兒園舉辦「聖誕踩街報佳音」活動,義警們手拉「不超速、不逼車」交通安全宣導布條配合幼兒園管樂隊打頭陣,為活動揭開序幕,員警們手持標語賣力向踩街沿線居民進...

雲林縣政府/圖取自google地圖

雲縣府駁財劃法恐延誤台大虎尾院區工程 指劉建國配合中央混淆是非

記者林詩涵/雲林報導
2024-12-31 19:03
記者林詩涵/雲林報導
2024-12-31 19:03

針對民進黨立委劉建國指財劃法修正案恐延誤台大醫院雲林分院虎尾院區二期擴建工程,雲林縣政府31日表示,中央政府113年度超收5,100億,即使撥3,753億給地方,仍有充足財源。劉建國非旦沒為...

雲林縣政府/圖取自google地圖

確保飲用水品質 雲縣發布113年加水站最新水質抽驗結果

記者林詩涵/雲林報導
2024-12-31 19:01
記者林詩涵/雲林報導
2024-12-31 19:01

雲林縣衛生局為維護消費者健康,確保盛裝飲用水之品質及衛生,每年均會針對投幣式加水站進行水質抽驗,今年總計抽驗322件,其中微生物初驗不合格有3件,函文業者命暫停供水並限期改善衛生管理,經再次...

斗六警耐心關懷助迷途女子平安返家/警方提供

斗六警耐心關懷 助迷途女子平安返家

記者林詩涵/雲林報導
2024-12-31 18:44
記者林詩涵/雲林報導
2024-12-31 18:44

雲林縣警察局斗六分局溝垻派出所日前接獲民眾報案,於斗六市崙南路附近發現有一位陌生女子逗留,需要警方協助,溝垻派出所警員劉學融獲報後立即到場關心,發現該名年約30多歲之女子精神狀況不佳,面對警...

2025劍湖山跨年煙火無人機秀,斗南警方實施交通疏導管制/警方提供

2025劍湖山跨年煙火無人機秀 斗南警實施交通疏導管制

記者林詩涵/雲林報導
2024-12-31 18:42
記者林詩涵/雲林報導
2024-12-31 18:42

為迎接2025年來臨,劍湖山世界舉辦跨年煙火秀,預估將吸引眾多民眾前來參與活動。雲林縣警察局斗南分局為此特別規劃警力協助執行相關交通疏導及安全維護勤務,針對活動會場周邊重要聯外幹道實施交通(...

雲林縣政府積極推動公廁改造,全力提供更優質的如廁環境/翻攝照片

提升如廁體驗 雲林縣全力打造「五星級公廁」

記者陳致愷/雲林報導
2024-12-27 17:26
記者陳致愷/雲林報導
2024-12-27 17:26

雲林縣政府積極推動公廁改造,全力提供更優質的如廁環境。去年成功爭取環境部「優質公廁及美質環境推動計畫」補助經費超過 1,840 萬元,113 年底將全面完成虎尾鎮立圖書館、古坑鄉水碓村辦公處...

雲林縣動植物防疫所114年1月1日至31日辦理「狂犬病疫苗施打優惠」/翻攝照片

防範狂犬病傳播 雲縣1/1辦理疫苗施打優惠

記者陳致愷/雲林報導
2024-12-26 20:41
記者陳致愷/雲林報導
2024-12-26 20:41

為提升動物福利、防範狂犬病傳播,雲林縣動植物防疫所(下稱防疫所)114年1月1日至31日辦理「新春特別活動-狂犬病疫苗施打優惠」,活動期間民眾攜帶家犬貓至21家配合動物醫院施打狂犬病疫苗,注...

  • 21
  • 22
  • 23
  • 24
  • 25

推薦新聞

雲林縣政府今(12)日舉辦跨年晚會宣傳記者會,先前保密到家的最重磅卡司,正是眾所期盼韓團人氣韓團「HIGHLIGHT」/縣府提供

跨年最大驚喜在雲林 獨家韓團演出吸引全台粉絲衝現場

2025-12-12 20:08

雲林縣「湖山水庫人文遺址館」將於12月29日揭幕,縣府特別舉辦「佇山頂徛家」常設展導覽活動,作為開館前的壓力測試/翻攝照片

守護3千年文化記憶 湖山水庫人文遺址館搶先看

2025-11-09 18:20

臺中市發生疑似非洲豬瘟案例,雲林縣政府農業處及動植物防疫所第一時間召開防疫會議研議/陳致愷翻攝

杜絕非洲豬瘟 雲林全面啟動防疫應變

2025-10-22 16:37

雲林縣長張麗善呼籲中央恢復一般補助款、公告財力等級、釋出345億統籌款/翻攝照片

張麗善籲中央恢復一般補助款 公告財力等級、釋出345億統籌款

2025-09-14 17:31

2025雲林全國古蹟日9月20、21日登場,雲林縣政府邀大家來虎尾建國眷村文化園區參與「築跡眷影-2025雲林全國古蹟日流動藝術饗宴」/林詩涵翻攝

用五感體驗歷史之美 雲林全國古蹟日9/20、9/21 登場

2025-09-10 21:37

虎尾中元狂歡趴成功吸引人潮/陳致愷攝影

雲林虎尾「中元狂歡趴」 打造感恩月文化品牌

2025-09-07 18:42

雲林縣丹娜絲颱風天災臨工需求鄉鎮市與洽詢單位電話/翻攝照片

雲林縣爭取近百名臨工機會 投入災後復原工作

2025-07-14 21:27

《2025雲林電競派對》將在 8/16、17熱血登場/翻攝照片

《2025雲林電競派對》 8/16、8/17熱血登場

2025-06-20 19:30

虎尾鎮632高地公園親水園區今天正式啟用/翻攝照片

虎尾632高地公園親水園區啟用 享受夏日清涼與樂趣

2025-06-08 18:42

雲林縣主協助北港鎮公所緊急調度17輛大型遊覽車加入疏運行列/翻攝照片

白沙屯媽祖進香湧近70萬人潮 雲縣府加派接駁車疏運

2025-05-04 19:08

熱門新聞

  • 雲林縣府水利處「雲林溪流域創生計畫」榮獲「社會創新共融類」獎項/雲林縣府提供

    雲林縣再傳捷報 3服務方案獲「社會創新共融類」獎項

    2025-12-15 21:03

  • 守護雲林最強後盾 刑警團隊勇奪全國獎項肯定

    2025-12-15 21:10

    / 2
  • 雲林入冬首例禽流感案例 張麗善籲「禽」落實生物安全

    2025-12-16 19:22

    / 3
  • 雲林115年元旦升旗 移師北港迎曙光祈福

    2025-12-17 18:54

    / 4
  • 網傳「65歲隱藏補助」錯誤說法 雲縣府發布聲明澄清

    2025-12-17 19:05

    / 5

本站由大運聯和國際有限公司所維運

© 2015-2025 TaiwanHot.net All Rights Reserved.

客服電話:+886-2-8522-7968 客服信箱:service@taiwanhot.net