臺南11個行政區辦理地籍圖重測 12月起陸續舉辦15場宣導會

記者莊漢昌/台南報導 2025-11-26 10:47

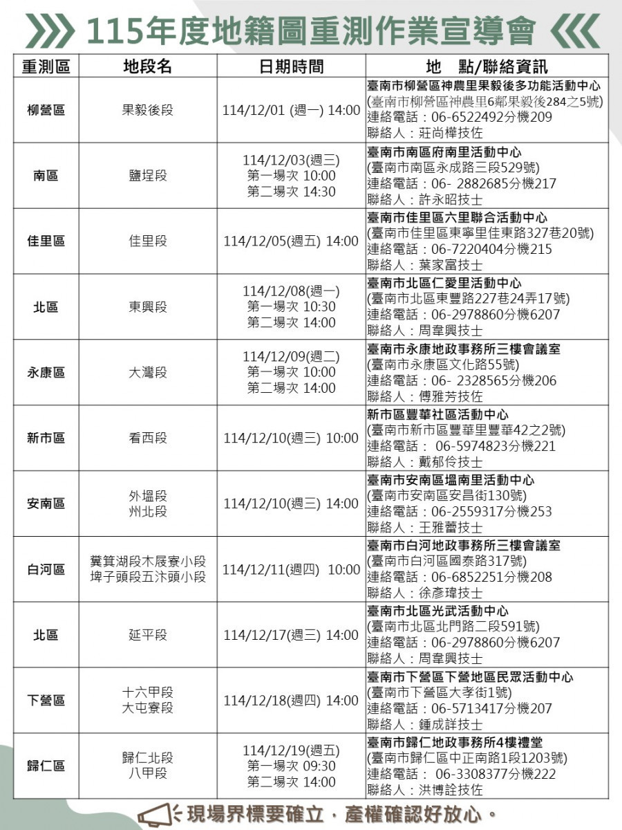
115年度地籍圖重測準備作業開始了,為使重測區內土地所有權人充分瞭解作業內容與權益事項,臺南市政府地政局自114年12月1日起將陸續舉辦15場「115年度臺南市地籍圖重測作業宣導會」,歡迎民眾踴躍參加。

市長黃偉哲表示,精確的地籍圖是土地管理與都市建設的重要基礎,地籍圖重測透過數值法及高精度儀器重新測繪,可有效解決「圖、地、簿不符」及界址不明等問題,確保測量成果正確、保障民眾土地權益。市府除積極配合內政部國土測繪中心推動重測計畫外,並自籌經費加碼辦理,以加速全市地籍整理步伐,打造更精準可靠的地籍圖資。

地政局長陳淑美指出,臺南市自108年至114年間已完成逾16萬筆土地地籍圖重測,連續多年榮獲內政部評核優等,成果深獲肯定。經過多年的努力,目前使用日據時期或光復後以圖解法測繪的地籍圖已逐漸減少,圖籍更新已有顯著成果。臺南市地政局加速辦理地籍圖重測,土地所有權人須至現場指界確認界址,地政事務所運用衛星定位儀、電子測距經緯儀等高精度儀器,以數值法技術重新測繪地籍圖,提升圖籍精度與使用效能。

地政局表示,重測期間地政事務所將辦理地籍調查並通知所有權人會同指界,在土地界址點設立界標,使權利人清楚掌握土地界線。如未能到場指界,依法以鄰地界址、現使用人指界、舊地籍圖或地方習慣等順序逕行施測。地政局呼籲民眾務必在通知的指定日期到場指界,以維護自身權益。地籍圖重測亦同步辦理都市計畫樁清理、補建及聯測,符合法令規定者可依現況地界線指界施測或予以截彎取直。重測後每一界址點均具坐標值,界址點還原於實地之精度提高,可使地籍圖、土地登記簿及現況趨於一致,減少界址疑義並確保公私財產權益。所有權人配合地政機關作業,無需繳納任何費用,且重測結果登記完成後免費換發重測後的新權狀。

地政局自114年12月1日起辦理明年度11個行政區15場宣導會,將以影片播放、有獎徵答及座談交流等多元方式進行,向民眾說明重測目的、法令依據、作業流程及注意事項。若民眾有重測業務上之相關問題,也可就近至臺南市各地政事務所測量課詢問,或上內政部國土測繪中心官網「重測專區」(https://www.nlsc.gov.tw/cl.aspx?n=1487)及「重測便民服務查詢系統」(https://cris-nlsc.moi.gov.tw/crishome) 查詢瀏覽重測相關資訊。


留言討論區

相關閱讀推薦
相關閱讀推薦