好房網News記者林和謙/台北報導
「中央社會住宅包租代管第五期計畫」今(1)日正式啟動,服務範圍擴大,首度涵蓋全台19縣市,118家租賃住宅服務業者參與。國家住都中心指出,社宅包租代管5期計畫進一步針對弱勢族群與婚育家庭推出加碼補助,每年提供最高6,000元育兒安全設施補助,提供民眾、婚育家庭更多元、可負擔且安全安心的居住選擇。
國家住都中心自2020年起推動「社會住宅包租代管公會版計畫」,截至2025年9月底,已於8個縣市推動,已累計媒合戶數11萬8,427戶,有效契約數達7萬900戶。

中央社宅包租代管前四期計畫照顧將近7萬戶家庭,第五期計畫在此基礎上進一步擴大,服務涵蓋全台19縣市,更針對弱勢家庭、長者及身障者,以及婚育家庭推出加碼補助,協助更多租屋家庭在邁向人生各個階段時,有安心、安全的居住環境做後盾。
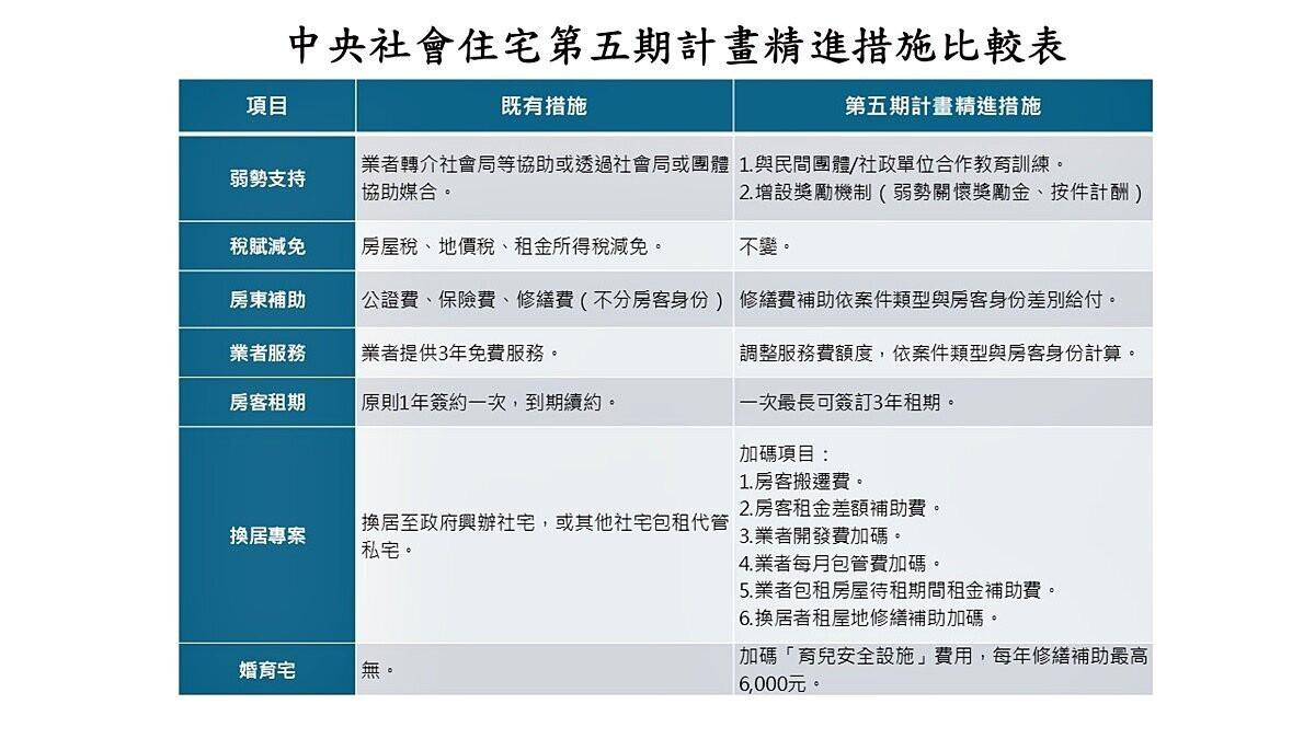
國家住都中心表示,第五期計畫除延續「3稅有減免、3費有補助、3年有服務」等核心措施外,也提出三大精進方向:
一、強化弱勢租屋協助:依案件類型與房客身分調整房東修繕補助及業者服務費,並延長房客租期,一次最長可簽訂3年租期,以保障居住穩定。
二、弱勢關懷獎勵制度:新增「弱勢關懷獎勵金」,鼓勵業者結合社政單位及民間團體,並透過教育訓練提升社福關懷量能。
三、換居專案加碼補助:針對長者及身障者,提供搬遷費、租金差額補助,以及業者開發費與修繕補助,滿足多元居住需求。
國家住都中心表示,包租代管第五期配合中央「青年婚育租屋協助專案」,未來計畫核定後,符合新婚家庭或育有未成年子女的家庭身分資格的申請人,透過包租代管業者承租住宅,即可申請「育兒安全設施補助」,補助每年最高6,000元,項目包含防墜設施、防撞條、防撞地墊、防燙圍欄、插座安全蓋與安全鎖等,協助家長打造安全、安心的育兒環境。